socsvn - Revision 337283: /mirror/FreeBSD/vendor/llvm/llvm-trunk-r291012/dist/docs
..
AMDGPUUsage.rst
ARM-BE-bitcastfail.png
ARM-BE-bitcastsuccess.png
ARM-BE-ld1.png
ARM-BE-ldr.png
AdvancedBuilds.rst
AliasAnalysis.rst
Atomics.rst
BigEndianNEON.rst
BitCodeFormat.rst
BlockFrequencyTerminology.rst
BranchWeightMetadata.rst
Bugpoint.rst
CMake.rst
CMakeLists.txt
CMakePrimer.rst
CodeGenerator.rst
CodeOfConduct.rst
CodingStandards.rst
CommandGuide/
CommandLine.rst
CompileCudaWithLLVM.rst
CompilerWriterInfo.rst
Coroutines.rst
CoverageMappingFormat.rst
DebuggingJITedCode.rst
DeveloperPolicy.rst
Dummy.html
ExceptionHandling.rst
ExtendedIntegerResults.txt
ExtendingLLVM.rst
Extensions.rst
FAQ.rst
FaultMaps.rst
Frontend/
GarbageCollection.rst
GetElementPtr.rst
GettingStarted.rst
GettingStartedVS.rst
GlobalISel.rst
GoldPlugin.rst
HistoricalNotes/
HowToAddABuilder.rst
HowToBuildOnARM.rst
HowToCrossCompileLLVM.rst
HowToReleaseLLVM.rst
HowToSetUpLLVMStyleRTTI.rst
HowToSubmitABug.rst
HowToUseAttributes.rst
HowToUseInstrMappings.rst
InAlloca.rst
LLVMBuild.rst
LLVMBuild.txt
LangRef.rst
Lexicon.rst
LibFuzzer.rst
LinkTimeOptimization.rst
MCJIT-creation.png
MCJIT-dyld-load.png
MCJIT-engine-builder.png
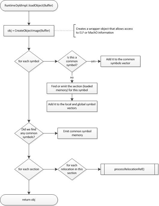
MCJIT-load-object.png
MCJIT-load.png
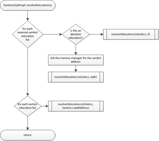
MCJIT-resolve-relocations.png
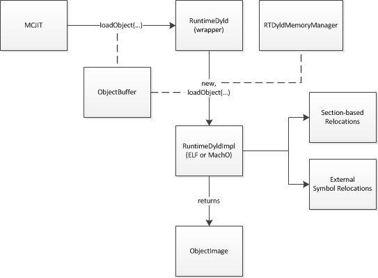
MCJITDesignAndImplementation.rst
MIRLangRef.rst
Makefile.sphinx
MarkedUpDisassembly.rst
MemorySSA.rst
MergeFunctions.rst
NVPTXUsage.rst
OptBisect.rst
PDB/
Packaging.rst
Passes.rst
Phabricator.rst
ProgrammersManual.rst
Projects.rst
Proposals/
README.txt
ReleaseNotes.rst
ReleaseProcess.rst
ReportingGuide.rst
ScudoHardenedAllocator.rst
SegmentedStacks.rst
SourceLevelDebugging.rst
SphinxQuickstartTemplate.rst
StackMaps.rst
Statepoints.rst
SystemLibrary.rst
TableGen/
TableGenFundamentals.rst
TestSuiteMakefileGuide.rst
TestingGuide.rst
TypeMetadata.rst
Vectorizers.rst
WritingAnLLVMBackend.rst
WritingAnLLVMPass.rst
XRay.rst
YamlIO.rst
_ocamldoc/
_static/
_templates/
_themes/
conf.py
doxygen-mainpage.dox
doxygen.cfg.in
gcc-loops.png
index.rst
linpack-pc.png
make.bat
re_format.7
tutorial/
yaml2obj.rst